Skip to main content
Home
plus.maths.org

Secondary menu

  • My list
  • About Plus
  • Sponsors
  • Subscribe
  • Contact Us
  • Log in
  • Main navigation

  • Home
  • Articles
  • Collections
  • Podcasts
  • Maths in a minute
  • Puzzles
  • Videos
  • Topics and tags
  • For

    • cat icon
      Curiosity
    • newspaper icon
      Media
    • graduation icon
      Education
    • briefcase icon
      Policy

    Popular topics and tags

    Shapes

    • Geometry
    • Vectors and matrices
    • Topology
    • Networks and graph theory
    • Fractals

    Numbers

    • Number theory
    • Arithmetic
    • Prime numbers
    • Fermat's last theorem
    • Cryptography

    Computing and information

    • Quantum computing
    • Complexity
    • Information theory
    • Artificial intelligence and machine learning
    • Algorithm

    Data and probability

    • Statistics
    • Probability and uncertainty
    • Randomness

    Abstract structures

    • Symmetry
    • Algebra and group theory
    • Vectors and matrices

    Physics

    • Fluid dynamics
    • Quantum physics
    • General relativity, gravity and black holes
    • Entropy and thermodynamics
    • String theory and quantum gravity

    Arts, humanities and sport

    • History and philosophy of mathematics
    • Art and Music
    • Language
    • Sport

    Logic, proof and strategy

    • Logic
    • Proof
    • Game theory

    Calculus and analysis

    • Differential equations
    • Calculus

    Towards applications

    • Mathematical modelling
    • Dynamical systems and Chaos

    Applications

    • Medicine and health
    • Epidemiology
    • Biology
    • Economics and finance
    • Engineering and architecture
    • Weather forecasting
    • Climate change

    Understanding of mathematics

    • Public understanding of mathematics
    • Education

    Get your maths quickly

    • Maths in a minute

    Main menu

  • Home
  • Articles
  • Collections
  • Podcasts
  • Maths in a minute
  • Puzzles
  • Videos
  • Topics and tags
  • Audiences

    • cat icon
      Curiosity
    • newspaper icon
      Media
    • graduation icon
      Education
    • briefcase icon
      Policy

    Secondary menu

  • My list
  • About Plus
  • Sponsors
  • Subscribe
  • Contact Us
  • Log in
  • Outer space: Blowin' in the wind

    John D. Barrow
    1 December, 2007
    December 2007

    Back to the Constructing our lives package

    A windmill

    How much of the wind's power can a windmill catch? Quaint old windmills, sleek wind turbines, or ugly great propellers in the countryside all look rather different, but what they aim to do is tap into the power of a great moving mass of air to rotate an axle and then generate an electrical current. It looks as if there must be a best-possible result because if the windmill had no effect on the incoming wind, so the speed of the passing wind stayed the same, then no power would be extracted. Then again, if the wind was brought to a complete halt by the windmill sails — if they formed a solid disk — then the sails wouldn't turn and there would be no power generation. So somewhere in between these two extremes there might be a most efficient windmill.

    A windmill's sails sweep out an area $A$. The air approaches at a head-on speed $U$, and then leaves behind the sails at a lower speed $V$. This loss in wind speed as a result of the sails' action is what enables power to be extracted from the moving air by the windmill. The average speed of the air at the sails is just the average of the up and downstream speeds: $\frac{1}{2}(U + V)$. The mass per unit time of air passing through the rotating arms is therefore

                                                            $F = \rho A \times \frac{1}{2}(U+V),$

    A wind turbine


    where $\rho$ is the density of air. The power generated by the windmill is just the difference in the rate of change of the kinetic energy of the air before and after passing the sails. This is \\ \\                     $P = \frac{1}{2}FU^2 - \frac{1}{2}FV^2.$ \\ \\ If we substitute the first formula for $F$ in this equation, then we see that the power generated is \\ \\                     $P = \frac{1}{4} \rho A (U^2 - V^2)(U+V).$

    But if the windmill had not been there, the total power in the undisturbed wind would have just been

                        $P_0 = \frac{1}{2} \rho A U^3.$

    So the efficiency of the windmill in extracting power from the moving mass of air is going to be $P/P_0$, which equals 1 when $P=P_0$, indicating 100\% efficiency as a power generator. Dividing the last two formulas we have $$P/P_0 = \frac{1}{2} (1-(V/U)^2) \times (1+V/U).$$

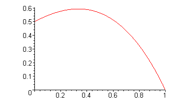
    The graph of the efficiency funtion

    The graph of the efficiency function. The maximal efficiency occurs for V/U = 1/3.

    This is an interesting formula. When $V/U$ is small, so there is a big drop in wind speed, $P/P_0$ is close to 1/2; when $V/U$ approaches its maximum value of 1, and there is little drop in wind speed, $P/P_0$ tends to zero. Somewhere in between, $P/P_0$ takes its maximum value, and you should check this happens when $V/U = 1/3$ (find out how). In that case, the power efficiency $P/P_0$ has its maximum value of 16/27, or about 59.26\%. This number was first calculated by the German engineer Albert Betz in 1919. It gives the maximum possible efficiency of a perfect windmill or rotor of any sort in extracting energy from moving air.

    In practice, good wind turbines manage to achieve efficiencies of only about 33\% of the Betz maximum after taking into account the efficiency of their blade shapes, their electricity generation efficiency, and various losses in their cables and energy exchangers. The maximum power that can be extracted is $\frac{8}{27}P_0$. If the diameter of the rotor's circular path is $d = 2m$ then the area swept out is at most $A=\pi d^2/4$, the density of air is $\rho = 1.23 Kgm^{-3}$, and the windmill operates at one-third efficiency due to other power losses, then the actual power output is $$P \approx 0.38 \times (U/10ms^{-1})^3 \;\; kilowatts.$$ If the average wind speed was $10ms^{-1}$, then the power extracted is $P \approx 0.38$ kilowatts compared with the available wind power of $P_0 = 1.93$ kilowatts. However, the final step in our calculation using the average wind speed significantly underestimates the wind power that can be extracted in practice. Can you see why?


    • Log in or register to post comments

    Read more about...

    calculus
    kinetic energy
    differentiation
    derivative
    outerspace

    Our Podcast: Maths on the Move

    Our Maths on the Move podcast brings you the latest news from the world of maths, plus interviews and discussions with leading mathematicians and scientists about the maths that is changing our lives.

    Apple Podcasts
    Spotify
    Podbean

    Plus delivered to you

    Keep up to date with Plus by subscribing to our newsletter or following Plus on X or Bluesky.

    University of Cambridge logo

    Plus is part of the family of activities in the Millennium Mathematics Project.
    Copyright © 1997 - 2026. University of Cambridge. All rights reserved.

    Terms