Skip to main content
Home
plus.maths.org

Secondary menu

  • My list
  • About Plus
  • Sponsors
  • Subscribe
  • Contact Us
  • Log in
  • Main navigation

  • Home
  • Articles
  • Collections
  • Podcasts
  • Maths in a minute
  • Puzzles
  • Videos
  • Topics and tags
  • For

    • cat icon
      Curiosity
    • newspaper icon
      Media
    • graduation icon
      Education
    • briefcase icon
      Policy

    Popular topics and tags

    Shapes

    • Geometry
    • Vectors and matrices
    • Topology
    • Networks and graph theory
    • Fractals

    Numbers

    • Number theory
    • Arithmetic
    • Prime numbers
    • Fermat's last theorem
    • Cryptography

    Computing and information

    • Quantum computing
    • Complexity
    • Information theory
    • Artificial intelligence and machine learning
    • Algorithm

    Data and probability

    • Statistics
    • Probability and uncertainty
    • Randomness

    Abstract structures

    • Symmetry
    • Algebra and group theory
    • Vectors and matrices

    Physics

    • Fluid dynamics
    • Quantum physics
    • General relativity, gravity and black holes
    • Entropy and thermodynamics
    • String theory and quantum gravity

    Arts, humanities and sport

    • History and philosophy of mathematics
    • Art and Music
    • Language
    • Sport

    Logic, proof and strategy

    • Logic
    • Proof
    • Game theory

    Calculus and analysis

    • Differential equations
    • Calculus

    Towards applications

    • Mathematical modelling
    • Dynamical systems and Chaos

    Applications

    • Medicine and health
    • Epidemiology
    • Biology
    • Economics and finance
    • Engineering and architecture
    • Weather forecasting
    • Climate change

    Understanding of mathematics

    • Public understanding of mathematics
    • Education

    Get your maths quickly

    • Maths in a minute

    Main menu

  • Home
  • Articles
  • Collections
  • Podcasts
  • Maths in a minute
  • Puzzles
  • Videos
  • Topics and tags
  • Audiences

    • cat icon
      Curiosity
    • newspaper icon
      Media
    • graduation icon
      Education
    • briefcase icon
      Policy

    Secondary menu

  • My list
  • About Plus
  • Sponsors
  • Subscribe
  • Contact Us
  • Log in
  • Maths in a minute: The gamma distribution

    7 January, 2022

    Suppose that during a given time period an event happens on average $a$ times. For example, you might know that on average you'll see three new posts on your social media feed per minute. This doesn't mean that the event will occur at regular intervals: seeing three posts a minute on average doesn't mean you'll see one exactly every twenty seconds (which is a third of a minute).

    One question you might ask yourself is, "when I switch on my feed, what's the chance I have to wait no more than $t$ minutes until I see the first new post?" As we explain in this article, the answer is given by the exponential distribution.

    Here we go one step further and ask, "what's the chance I have to wait no more than $t$ minutes until I have seen two new posts, or three new posts, or any number of new posts?"

    In this case the answer is given by a probability distribution called the gamma distribution. The probability $F(t,k)$ you have to wait at most $t$ minutes to see $k$ events is given by

    $$F(t,k) =1-\left(\frac{(at)^0e^{-at}}{0!}+\frac{(at)^1e^{-at}}{1!}+\frac{(at)^2e^{-at}}{2!}+...+\frac{(at)^{k-1}e^{-at}}{(k-1)!}\right).$$ Here $k$ could be any positive integer and $t$ any amount of time measured in minutes. So for $a=3$ the probability you have to wait at most a minute to see $k=3$ posts is $$F(1,3) = 1-\left(\frac{(3)^0e^{-3}}{0!}+\frac{(3)^1e^{-3}}{1!}+\frac{(3)^2e^{-3}}{2!}\right)=0.577,$$ rounded to 3 decimal places. The plot below shows the distribution for $k=1,$ $k=2$, and $k=3$. The dashed lines correspond to our example of $t=1$ and $k=3$.

    The cumulative function for the gamma distribution with <em>a</em>=3 and <em>k</em>=1, <em>k</em>=2, and <em>k</em>=3

    The cumulative function for the gamma distribution with a=3 and k=1, k=2, and k=3.

    Time is of course a continuous quantity, that is, it doesn't vary in discrete steps but instead flows along. As we explained in our brief introduction to probability distributions, when a continuous random variable is involved, a probability distribution comes with a probability density function. The density function in this case is

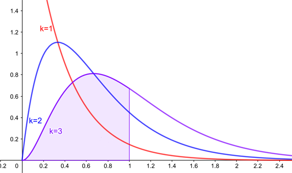
    $$f(t,k)=\frac{a^k t^{k-1}e^{-at}}{(k-1)\times (k-2) \times ... \times 2 \times 1)},$$ where $t$ is a positive real number and $k$ a positive integer. The function $F(t,k)$ above is the corresponding cumulative function. (To be absolutely precise, because we are assuming $k$ is an integer, this is actually a special case of the gamma distribution, called the Erlang distribution. For a general gamma distribution $k$ can be a continuous quantity.) The plot below shows the density function for the gamma distribution for $a=3$ and $k=1,$ $k=2,$ and $k=3.$ The purple curve corresponds to the example $a=3$ and the shaded area gives the probability that you have to wait no more than one minute to see three posts.

    The density function for the gamma distribution with <em>a</em>=3 and <em>k</em>=1, <em>k</em>=2, and <em>k</em>=3

    The density function for the gamma distribution with a=3 and k=1, k=2, and k=3.

    The mean of the exponential distribution, also known as the expectation is $k/a.$ Loosely speaking, this means that if we switched our feed on lots and lots of time and each time counted how long we waited to see the first $k$ post, the average of wait times would be a $k/a$ minutes.

    The variance of the exponential distribution, which measures how the individual probabilities are spread around the mean is $k/a^2.$

    • Log in or register to post comments

    Read more about...

    probability
    probability distribution
    statistics
    gamma distribution
    Maths in a minute
    statistical distribution

    Our Podcast: Maths on the Move

    Our Maths on the Move podcast brings you the latest news from the world of maths, plus interviews and discussions with leading mathematicians and scientists about the maths that is changing our lives.

    Apple Podcasts
    Spotify
    Podbean

    Plus delivered to you

    Keep up to date with Plus by subscribing to our newsletter or following Plus on X or Bluesky.

    University of Cambridge logo

    Plus is part of the family of activities in the Millennium Mathematics Project.
    Copyright © 1997 - 2026. University of Cambridge. All rights reserved.

    Terms